LIDERES EN DIVULGACION TECNOLOGICA
TV Moderna
Sony Wega
Samsung Tantus
TV Philips Moderna
CD o Reproductores
DVD
Electronica General
Sistemas Digitales
Mantenimiento de Computadores
Microcontroladores
Televisión Básica
1.0
TELEVISION DE ORIGEN CHINO
(Jwin, Kalley, Etech, TCL, Onkyo y màs)!!!
2.0
TELEVISION LCD Y PLASMA
nuevas tecnologìas. Inf 2845211 Bogotà Colombia.
3.0
FUEL INJECTION
(Reparación de los Módulos de Inyección en Electrónica Automotriz)
A
MPLIFICADOR 30 WATTS.
VER
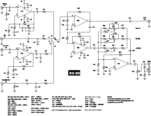
AMPLIFICADOR DE AUDIO.
VER
AMPLIFICADORES.
VER
AUDIO CONTROL.
VER
CIRCUITOS IMPRESOS MULTIMETRO DIGITAL.
VER
CODIGOS DE ERROR PHILIPS CHASIS L9.
VER
COMUNICACIONES SERIALES.
VER
DADOS ELECTRONICOS.
VER
DATA EXCHANCE.
VER
DATA SISTEMAS DIGITALES.
VER
ESQUEMA FUENTE PC.
VER
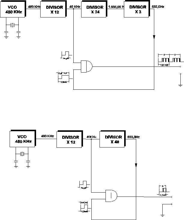
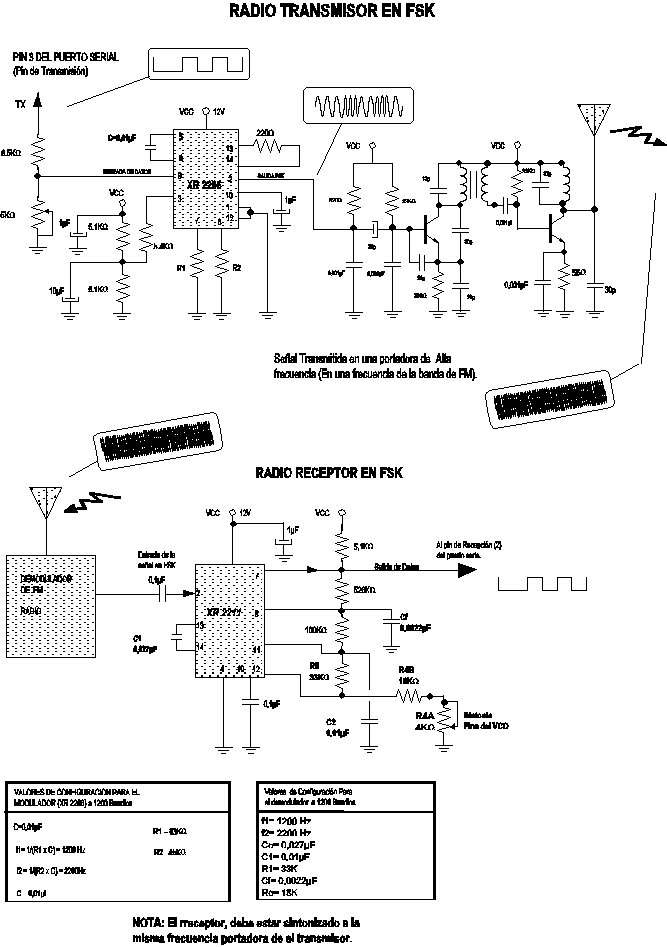
ESQUEMAS TRANSMISOR FSK.
VER
ESTABILIZADOR ELECTRONICO DE VOLTAJE.
VER
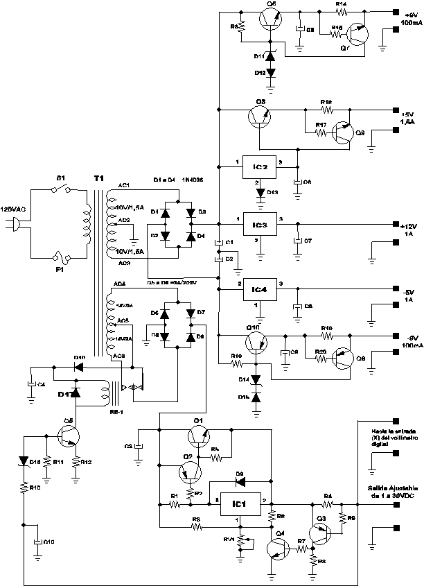
FUENTE REGULADA.
VER
IMPRESO TARJETA MICROPROCESADA SISTEMAS DIGITALES.
VER
KIT MICROPROCESADO Z80.
VER
MUESTRA SISTEMAS DIGITALES.
VER
MULTIMETRO DIGITAL PARA EL TALLER.
VER
PROBADOR DE FLYBACKS.
VER
PUBLIK PASAMENSAJES.
VER
QAM MODULATION.
VER
RADIO TRANSMISOR RECEPTOR FSK.
VER
RULETA ELECTRONICA.
VER
Nuevos !! Seminarios.
Descarga de información técnica .
Herramientas para el técnico.
Cursos.
Confederación técnica Colombiana .
Nuevas publicaciones SONY.
Nuevas publicaciones SAMSUNG.
Nuevas publicaciones DVD.
Nuevas publicaciones PHILIPS.
Comunidad Electrónicos .
COLOMBIA.
VENEZUELA.
ECUADOR.
MEXICO.
SALVADOR.
GUATEMALA.
OTROS.
REJUVENECEDOR DE PANTALLAS
GENERADOR DE PATRONES DE VIDEO
CONTROL REMOTO MULTIZONA .
PROGRAMADOR DE MICROCONTROLADORES.
PROGRAMADOR DE MEMORIAS SERIALES .
GENERADOR DE PATRONES EN DVD Y VCD.
Home
|
Seminarios
|
Descargas
|
Boletines
|
Herramientas para el Taller
|
Suscripciones
|
Distribuidores
|
Planos Electronicos
|
Cursos
|
Contacto
Copyright 2003 bushers.com. Todos los Derechos Reservados.